Audio Amplifier adalah sebuah alat yang berfungsi memperkuat sinyal audio dari sumber-sumber sinyal yang masih kecil sehingga dapat menggetarkan membran speaker dengan level tertentu sesuai kebutuhan.
IC TDA2050 merupakan IC dalam keluarga IC TDA yang mempunyai pin 5 kaki.
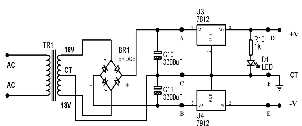
Berikut rangkaian audio amplifier BTL mengunakan IC TDA 2050:
A. POWER SUPPLY RANGKAIAN
B. TONE CONTROL
C. AMPLIFIER BTL 60WATT
Daftar Komponen:
Komponen
|
Nama Komponen
|
Jumlah
|
R1
|
22 KΩ
|
1 pcs
|
R2
|
22 KΩ
|
1 pcs
|
R3
|
680 Ω
|
1 pcs
|
R4
|
2,2 Ω
|
1 pcs
|
R5
|
22 KΩ
|
1 pcs
|
R6
|
22 KΩ
|
1 pcs
|
R7
|
680 Ω
|
1 pcs
|
R8
|
2,2 Ω
|
1 pcs
|
R9
|
22 KΩ
|
1 pcs
|
R10
|
1 KΩ
|
1 pcs
|
R11
|
1 KΩ
|
1 pcs
|
R12
|
100
KΩ
|
1 pcs
|
R13
|
100 KΩ
|
1 pcs
|
R14
|
2,2 MΩ
|
1 pcs
|
R15
|
10 KΩ
|
1 pcs
|
R16
|
10 KΩ
|
1 pcs
|
R17
|
1 KΩ
|
1 pcs
|
C1
|
2,2 µF/35 V
|
1 pcs
|
C2
|
22 µF/35 V
|
1 pcs
|
C3
|
100 µF/35 V
|
1 pcs
|
C4
|
22 µF/35 V
|
1 pcs
|
C5
|
100 µF/35V
|
1 pcs
|
C6
|
470 nF/25 V
|
1 pcs
|
C7
|
100 nF/25 V
|
1 pcs
|
C8
|
100 nF/25 V
|
1 pcs
|
C9
|
470 nF/25 V
|
1 pcs
|
C10
|
3300 µF/50 V
|
1 pcs
|
C11
|
3300
|
1 pcs
|
C12
|
100 pF/ 25 V
|
1 pcs
|
C13
|
22 nF/ 25 V
|
1 pcs
|
C14
|
220 nF/25 V
|
1 pcs
|
C15
|
1 µF/25 V
|
1 pcs
|
C16
|
2,2 µF/25 V
|
1 pcs
|
C17
|
2,2 nF
|
1 pcs
|
C18
|
22 nF
|
1 pcs
|
TR1
|
Trafo CT 3A
|
1 pcs
|
BR1
|
Dioda bridge 6A
|
1 pcs
|
RV1
|
100 KΩ
|
1 pcs
|
RV2
|
100 KΩ
|
1 pcs
|
RV3
|
100 KΩ
|
1 pcs
|
U1
|
IC TDA 2050
|
1 pcs
|
U2
|
IC TDA 2050
|
1 pcs
|
U3
|
IC 7812
|
1 pcs
|
U4
|
IC 7912
|
1 pcs
|
U5
|
1C TL072
|
1 pcs
|
Penjelasan Rangkaian:
Rangkaian berjenis BTL OCL dimana dua OP-AMP non-inverting yang masing-masing berdaya 30Watt, outputnya digabungkan mejadi satu /BTL sehingga berdaya 60 Watt, power supply yang diberikan bertegangan 18V simetris/CT, tone control untuk mengatur volume, bass dan middle.
Berikut video simulasi rangkaiannya:
Berikut Spesifikasinya:
Keterangan:
Pin 1 = Input non-inverting (+)
Pin 2 = Input inverting (-)
Pin 3 = Ground
Pin 4 = Output
Pin 5 = Supply Voltage
Spesifikasi karakteristiknya:
Karakeristik:
Tegangan input = 4,5-25V
Input Impedance = 8 Ohm
Output power = 18-32Watt

13 komentar
Gan itu yang grond dan min ap ti gabung semua maaf pemula masih bingung gan.
kasih masukan. ground masuknya arus CT
tidak gabung gan,,, sendiri sendiri
Maaf gan sya sdh bwt ampli btl seperti skema diatas.ktika dinyalakn kok ic nya panas sblh y gan.mohon pencerannya gan.thx
berarti yang sebelah tidak tersambung dengan benar
punya layout nya ga yah
Yang gambar A (POWER SUPPLY RANGKAIAN) hanya buat power supply Tone Control (gambar B) saja ya? Soalnya untuk power amplifier kan +/- 18 volt. Dan juga IC 7812/7912 hanya mampu mengeluarkan maksimal 1,5 ampere, sepertinya kurang besar untuk mensupply 2 buah IC TDA 2050.
Apakah ada tambahan gambar rangkaian power supply lagi untuk power amplifier?
@NEO IC TDA 2050 bisa dikasih tegangan 4,5-25V semakin besar tegangan yang dikasih maka semakin nendang bunyinya.... oleh karena saya pakek speaker 60Watt maka saya pilih tegangan 12V karena trafo yang saya pakai 5a (12V x 5A = 60Watt) jadi kalau nanti agannya pakek tegangan 25V dan trafo 5A maka WATT yang dihasilkan sebesar 125Watt dan speaker yang digunakan harus sebesar 125Watt..... jadi digunakan berdasarkan keperluan saja ....
Saya sudah coba membuat ampli dengan gambar di atas hasil nya bagus tapi ic nya panas terus saya coba pake tunkontrol ic jrc 4558 ko malah ngga keluar suara nya..maunya ngga pake tun kontrol ko bisa begitu..mohon penjelasan nya,
Dan saya minta izin download gambar sekemanya buat uplot vidio di youtube dengan tutorial membuat nya..trimakasih by PILOT SEMPOR
Ini berlaku juga ga , buat yg single ic tda 2050 nya, atau buat 2 ic/btl saja gan
Ini berlaku juga ga , buat yg single ic tda 2050 nya, atau buat 2 ic/btl saja gan
Apakah bisa power ampli 5.1 (setiap satelitnya dengan tehnik btl) menggunakan 1 transformer saja gan?.
yuhuu...bermanfaat sekali min
timah solder